行业解决方案

  • E停管家 智慧城市路边停车收费管理系统
  • E停管家 智慧城市路边停车收费管理系统
E停管家 智慧城市路边停车收费管理系统E停管家 智慧城市路边停车收费管理系统

E停管家 智慧城市路边停车收费管理系统

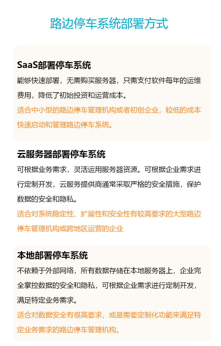
  • 产品描述:E停管家云管理路边停车无人值守新模式,高效精准,不出门轻松管理您的泊位,集成多端采集停车数据,结合云端大数据分析,实现路边停车泊位精细化管理。
  • 在线订购
用手机扫描二维码关闭
二维码